具体处罚措施包括:对违反尾号限行规定的车辆处以100元罚款,并记3分。这一措施旨在通过严格的执法手段 ,提高驾驶员遵守尾号限行规定的自觉性,确保交通秩序的有效维护 。成都市公安局交通管理局强调,此举是为了确保城市交通顺畅,减少尾号限行带来的不便。同时 ,警方也提醒广大驾驶员,从即日起需严格遵守尾号限行规定,避免不必要的罚款和扣分。

如果你在成都今天限号 ,且在二环路以内行驶的车辆尾号是5或0,那么你可能会被罚款。以下是详细解限行区域:成都的限行区域包括二环路以内到三环路外的所有道路 。这意味着,如果你在二环路以内行驶 ,确实处于限行区域内。限行规则:假设今天是星期五,那么所限行的尾号为5和0。
总的来说,如果你在二环路以内驾驶的车辆尾号是5或0 ,且在限行日违反限行规定,那么你可能会面临罚款 。请确保你了解并遵守当地限行规定,以避免可能的罚款和交通违规记录。

不可以越过二环进入成都一环 ,如果在一环内行使是可以的。成都限行时间即成都规定指定的车辆在指定时间内不允许在指定范围内行驶 。
如果想要在晚上使用小货车进入成都一环路,建议在晚上九点到十点之间,这时通常已经过了交通高峰期,车辆相对较少。不过需要注意的是 ,不同类型的货车进入成都一环的时间限制可能有所不同,具体还需根据车辆的牌照类型 、吨位大小以及轴数来判断。
外地牌照小货车在特定时间进入成都一环路是允许的 。具体来说,晚上20:00之后 ,这类车辆可以通行。然而,这一规定仅限于一环路,对于更外环的道路 ,如三环路及其以外的区域,限制更为严格。在成都,外地牌照的小货车通常受到更为严格的管理 ,尤其是在三环路以内 。
如果你在成都今天限号,且在二环路以内行驶的车辆尾号是5或0,那么你可能会被罚款。以下是详细解限行区域:成都的限行区域包括二环路以内到三环路外的所有道路。这意味着 ,如果你在二环路以内行驶,确实处于限行区域内。限行规则:假设今天是星期五,那么所限行的尾号为5和0 。
接着,根据限行规则 ,明天是星期五,所限行的尾号为0。如果你在二环路以内行驶的车辆尾号正好是5或0,那么根据成都的限行规定 ,你将违反限行规则。按照规定,违反限行规定将会面临罚款处罚 。因此,你可能会被罚款。
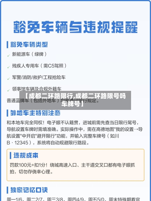
成都限号不能进入二环。具体来说 ,在限行时段内,受限车辆不得驶入三环路以内区域 。但值得注意的是,三环路本身并不受限行政策影响 ,车辆可自由通行。成都市的限行政策规定,在工作日的7:30至20:00,所有”川A ”及外地籍小型、微型载客汽车按照机动车号牌的最后一位阿拉伯数字分为五组 ,实行尾号限行。
以往的限行规则是,二环路以内和三环路以外区域不受限行影响,而现在的规定则要求所有车辆在绕城高速以内的区域都遵守限行规则 。这无疑对成都市民的出行方式产生了重大影响,尤其是对于那些依赖私家车出行的人们。新规的具体实施细节包括每天限行的车牌尾号 ,以及限行时间段。
无需担心限行问题 。对于需要在限行区域内行驶的车辆,建议提前规划路线,避免在限行时段内进入限行区域。这不仅有助于减少交通拥堵 ,也有助于降低空气污染,共同维护良好的城市环境。同时,驾驶者还应注意遵守交通规则 ,确保行车安全。在限行区域内行驶时,尤其要注意遵守限行规定,避免因违规限行而受到处罚 。
可以的。成都限号规定中 ,限号的区域为:二环路(含)和三环路(含)之间的所有道路。所以,只要你不出二环路,是可以正常行驶的 。
成都市区是可以进皮卡车的 ,但皮卡属小型货车,存在一定限制。具体限制如下:时间限制:持有C1证、C2证的皮卡车,每天7点至22点可在二环路外、“南边新城区” 、成都天府大道、小熊猫大道、东林二路的城区路面行驶。严禁在工作日早 、晚高峰时段及国家法定假日晚高峰时段在上述城区路面行驶 。
一般规定:通常情况下,皮卡车在工作日的7:00-22:00 ,禁止在成都二环路(含二环高架路和底层道路)以内(含二环路)区域道路行驶。这是为了缓解城市交通压力,保障交通的顺畅。 特殊情况:若皮卡车符合相关规定,办理了入城证 ,则可以在规定时间和区域内通行二环路 。
限行区域:成都市一环路(不含一环路)以内,成都市二环路以内(不含二环路)的区域。